对活细胞进行人工改造,引入非天然的过渡金属催化位点,赋予其原位、高效的特定合成功能,如生物分子标记、蛋白质/前药激活以及生物活性分子合成等,为监测和调控生命过程提供新方法和新工具。在众多过渡金属中,钯(Pd)因其优异的催化转化能力成为最通用的催化剂之一,主要包括钯配合物和钯纳米颗粒(NPs)两类。
然而,钯配合物存在水溶性差、稳定性受限及在生理介质中不可预测的毒性等问题,严重阻碍了其体内生物应用。钯纳米颗粒虽然展现出更好的生物相容性,但大多数Pd NPs的催化活性、反应效率、特异性和反应定位能力仍有待提升。因此,进一步设计在复杂生物体系中具有更高反应活性和增强催化性能的钯催化体系至关重要,是系统深入开展活细胞催化体系应用的前提条件。

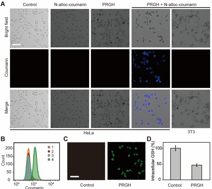
近日,奈飞工厂 的王辰研究员、胡竹斌副研究员和以色列希伯来大学Itamar Willner教授合作,通过超分子限域策略,发展了高性能的分子笼限域钯纳米团簇复合催化体系。这一策略有效制备具有高催化活性的超细钯纳米团簇,显著提高其生物正交催化活性。同时其表面的核酸适配体修饰的透明质酸具备对肿瘤的靶向能力和催化活力可激活特性,实现肿瘤原位药物合成。

靶向性主要来源于DNA适配体AS1411修饰的透明质酸(HA)。同时HA作为活性保护层,能够被肿瘤细胞内过表达的透明质酸酶(HAase)降解,从而激活催化活性。高效生物正交催化活性主要归因于分子笼限域合成的超细Pd NPs具有较高的比表面积,分子笼的开放窗口使其暴露出更多表面活性位点,增强了催化位点的底物可及性。理论计算表明超细Pd NPs可显著降低决速步反应能垒,促进脱丙基反应。另外,它具有CAT-、OXD-和GPx的类酶活性,可促进细胞内GSH消耗,防止在复杂生理环境中的失活,并促进活性氧积累,提高氧化应激,增强治疗效果。

该工作开发的这类具有靶向性、高效生物正交催化活性和多重类酶活性的钯纳米复合材料能在复杂的生物环境中高效、按需合成生物活性分子,有望为高效、高选择性的细胞内人工催化体系构建提供新方法和新工具。

该文章的通讯作者是奈飞工厂 王辰研究员,胡竹斌副研究员和以色列希伯来大学Itamar Willner教授,第一作者为奈飞工厂 博士研究生汤佳栋。该研究工作得到中国国家自然科学基金项目和科技部重点研发项目支持。
论文信息:
An Activatable Caged Palladium Nanocomposite for Targeted Cancer Therapy
Jiadong Tang, Chi Li, Wenjie Ma, Zhengnuo Ba, Zhubin Hu,* Itamar Willner,* Chen Wang*. Angew. Chem. Int. Ed.2025, e202503485.
原文链接://onlinelibrary.wiley.com/doi/10.1002/anie.202503485
